Konstutställning

Aug/Sep 2024 - After Effects (AE) - Photoshop - 3D (Blender)

Under höstterminen av andra året har vi haft ett större projekt under fyra veckor där vi själva har fått välja vad vi vill göra. Jag valde att göra en virtuell konstutställning som fokuserar på kamerans tekniska funktioner genom korta och abstrakta videos, för att ge visuella och sensoriska upplevelser.

Varje installation lyfter fram en specifik kamerateknik, där alla tre tillsammans belyser exponeringstraingeln. Med små ändringar i tekniken kan det få stora skillnader på slutresultatet och idén är att det ska få oss att reflektera över hur vi själva tolkar ljus och rörelse.


Aperture

"Aperture controls both light and focus, creating shallow depth with a sharp subject against a blurred background, or deep focus where everything is clear. As the aperture changes, viewers see how light and focus shift to form different visual effects, from soft blurs to crisp details, illustrating the power of aperture in shaping an image."

Shutterspeed

"Shutter speed refers to how quickly the camera’s shutter closes. A fast shutter speed results in a shorter exposure, freezing motion and allowing less light in, while a slow shutter speed increases exposure, creating motion blur and letting in more light for the photographer."

ISO-settings

"ISO measures a camera's light sensitivity. Low ISO (100) is best for bright conditions, producing clean images. High ISO (1600+) is useful in low light but can add noise."

Process

Bland det första jag gjorde var att dela upp irisen i Photoshop och lägga den i olika lager för att sen lägga på en kromad effekt. Därefter lekte jag runt i AE för att få till rätt effekter och intryck för varje video.


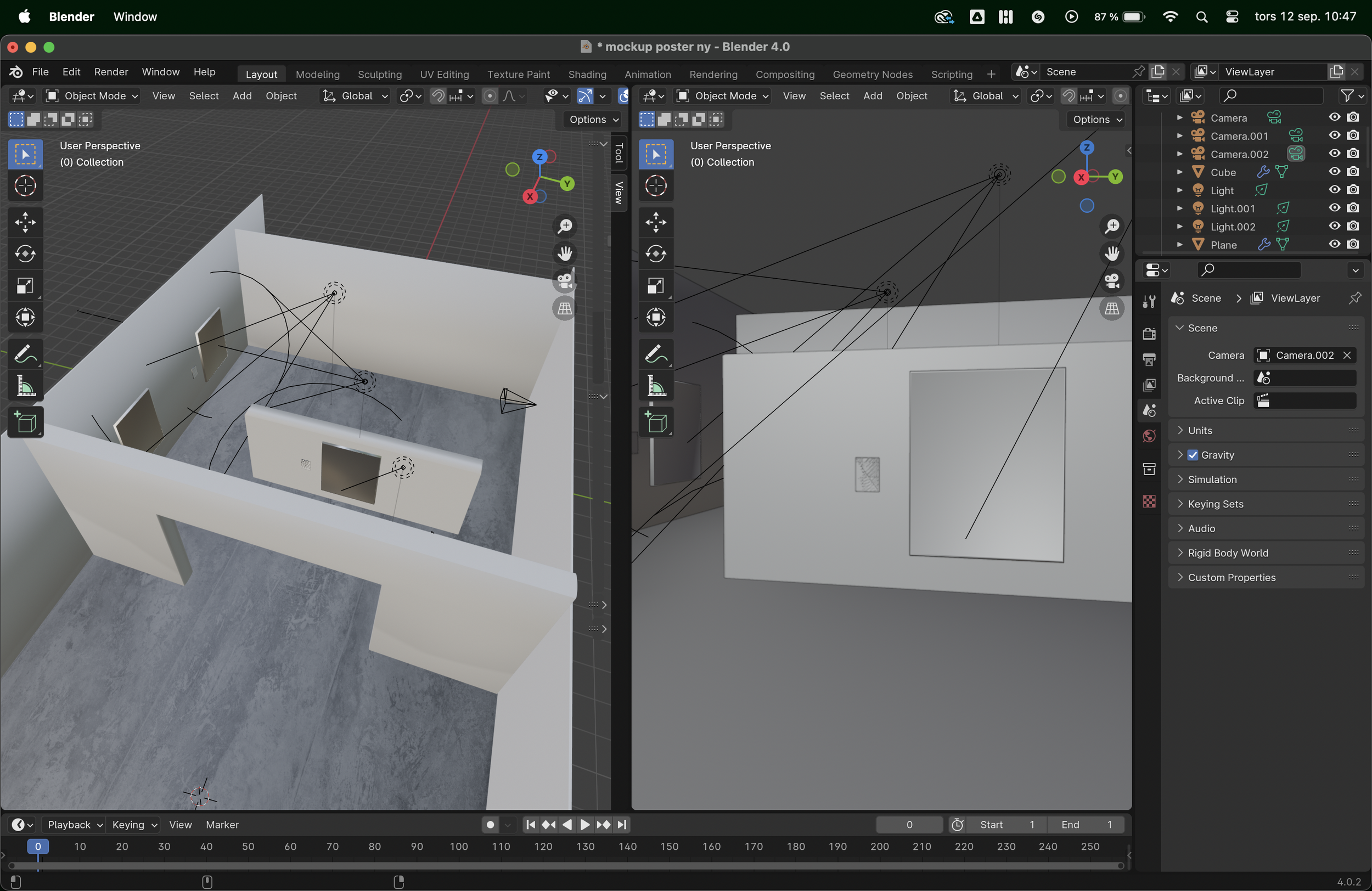
Blender mockups

Jag byggde upp ett rum i blender där jag renderade ut tre olika bilder från olika kameror utplacerade. Därefter slängde jag in bilderna i AE för att sedan maska in mina kompositioner av varje installation.

Försöket var att återskapa en känsla av att man är i en avskalad miljö, likt det är på många konstutställningar. Med kala väggar och golv i betong eller annat dylikt material med ljussättningar som får ta fokus.

Föregående
Föregående

Axis Studio

Nästa
Nästa

Jönköpings läns museum